临床进展|在癌症治疗中探索NK细胞免疫疗法
小编 2022-06-17
NK细胞疗法治疗癌症肿瘤的探索
在医学不断发展和完善的过程中,生物医学贡献出了巨大力量。其中NK细胞免疫疗法成为临床医学领域中最先进治疗方式。给人类医学事业带来了跨时代变革,为人类健康和生活带来福音。
NK细胞作为固有免疫系统重要组成部分,具有广谱抗肿瘤作用,不显示肿瘤杀伤特异性和主要组织相容性复合体(MHC)限制性,并通过其细胞表面活化性受体和抑制性受体表达,在肿瘤免疫中发挥着重要作用,以NK细胞为基础免疫疗法也为抗肿瘤治疗提供了巨大发展前景。

目前,越来越多的癌症治疗使用了免疫细胞,根据《Nature Reviews Drug Discovery》发表的数据,截止2020年3月,全球有1438个癌症细胞免疫疗法管线正在进行中。
目前传统方法干预癌症效果欠佳
目前传统干预癌症方法包括四种:外科手术切除、放射干预与化疗、靶向药物联合免疫疗法,其各有利弊。一般早期癌症可以通过手术切除大部分肿瘤,由于肿瘤早期因无任何症状发生,所以较难及早发现;放射干预是针对肿瘤局部干预。
而化疗则主要是针对肿瘤全身干预,但效果不尽人意,且对人体会产生不同程度副反应;靶向药物联合免疫疗法仅对小部分患者有效,且价格较高及对身体有副反应。近年来伴随肿瘤分子机制深入研究,NK细胞免疫疗法干预癌症作用研究获得重大突破。
NK细胞是监视体内恶性病变细胞主要细胞
NK细胞(natural killer,NK)在1975年被发现,是来源于造血细胞的一种大粒状淋巴细胞。这些细胞的杀伤功能不需要预先免疫或致敏,故命名“自然杀伤(NK)细胞”。NK细胞是机体重要的免疫细胞,与抗肿瘤、抗病毒感染和免疫调节有密切关系。

NK细胞早在1980年就被发现与免疫监视有关,当时研究报道了一些基因异常导致NK细胞功能缺陷的患者其癌症发病率更高。据研究发现,NK细胞功能缺陷与黑色素瘤、前列腺癌、结肠癌等多种恶性肿瘤的发生和进展相关。
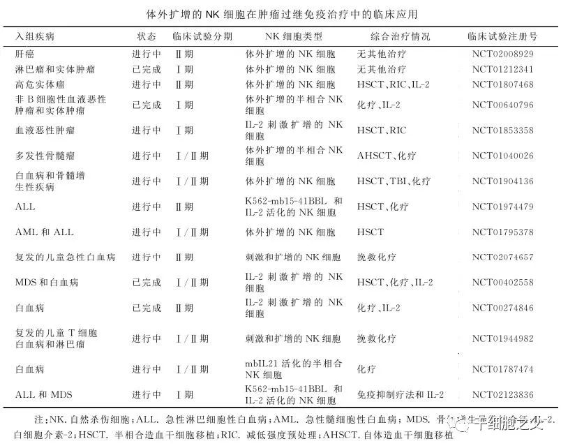
近年来,NK细胞的抗肿瘤功能己有较多报道,NK细胞在体外和体内实验中能够有效杀伤白血病、恶性黑色素瘤和肾癌等多种肿瘤细胞,并且利用 NK 细胞治疗肿瘤患者的临床试验己在进行中。
不仅具有抗感染、免疫调节和抗肿瘤等多重作用,且在某些情况下参与超敏反应和自身免疫性疾病发生。NK细胞杀伤靶细胞主要包括肿瘤细胞、病毒感染细胞、较大病原体(如真菌和寄生虫)、同种异体移植的器官与组织等。它无需抗原预先致敏即可直接杀伤靶细胞,故在机体抗肿瘤、早期抗病毒或胞内细菌感染的免疫应答中有重要作用。
NK 细胞是一类独立的淋巴细胞亚群,最近被发现是先天淋巴样细胞家族的初始成员 。与T 细胞和B细胞不同的是NK细胞不需要特异性的抗原刺激就可以杀伤靶细胞,具有免疫清除和免疫监视等功能。故NK细胞在抵御肿瘤,尤其是转移瘤细胞和微小肿瘤细胞的清除中起到重要作用。
NK细胞免疫疗法杀伤癌细胞的作用原理
1、NK细胞直接杀伤肿瘤细胞:NK细胞不会攻击体内正常细胞,正常细胞表面有主要组织相容性复合物MHC—I,可以结合NK细胞抑制性受体KIR,传递抑制信号,从而抑制NK细胞的杀伤功能。肿瘤细胞低表达或不表达MHCI,NK细胞会直接杀伤肿瘤细胞。
2、NK细胞分泌细胞因子杀伤肿瘤细胞:通过分泌细胞因子和趋化因子调节免疫功能,以及激活T细胞等的杀伤作用。
NK细胞免疫疗法的临床应用效果显著
NK细胞是固有免疫细胞,在机体抗肿瘤过程中扮演着重要的角色。体外扩增的NK细胞是一种广谱、安全的细胞制剂,在肿瘤治疗中具有重要作用。

1、急性髓性白血病案例
据国外报道,一名患有急性髓性白血病(AML)的女性在多次化疗失败后生命垂危,作为最后的尝试,她接受了儿子捐赠的NK细胞的实验性细胞回输;4天后,渗透性皮肤病治愈了,很快她进入缓解状态。
2、恶性肿瘤案例
在60例NK细胞治疗恶性肿瘤的临床疗效评价中,在 NK细胞回输治疗前及治疗后1周,对患者的生存质量进行评价,结果发现,整体生存质量评分增加,各功能维度评分增加,症状维度评分减低。
其中包括急性髓系白血病12例,肺癌10例,乳腺癌7例,非霍奇金淋巴瘤及急性淋巴细胞白血病各6例,胃癌及结直肠癌各5例,多发性骨髓瘤4例,肾癌2例,黑色素瘤、胰腺癌、前列腺癌各1例。

其中包括急性髓系白血病12例,肺癌10例,乳腺癌7例,非霍奇金淋巴瘤及急性淋巴细胞白血病各6例,胃癌及结直肠癌各5例,多发性骨髓瘤4例,肾癌2例,黑色素瘤、胰腺癌、前列腺癌各1例。
3.晚期肝癌案例
2013年9月至2015年9月北京某医院采用NK细胞免疫疗法干预了30例晚期肝癌患者,其中男性25例、女性5例,,随访3~24个月,临床疗效显示:PR(部分缓解)4例,SD(病情稳定)19例,PD(疾病进展)7例;0RR(客观缓解率)为13.3%,DCR(疾病控制率)为76.7%,近期评价有效患者一般情况改善,生活质量提高。
综上所述:NK细胞免疫疗法在提高恶性肿瘤患者免疫功能和生存质量方面效果明显,几乎无不良反应,是一种非常安全无痛苦的治疗方案,其具有非细胞毒性和靶向性优势,为改善晚期肿瘤患者预后和生存质量提供新的治疗策略。
内容来源:James 干细胞之父







